NEWS

新闻资讯

首页 > 商业投资移民

新西兰商业投资移民的流程和要求明细介绍

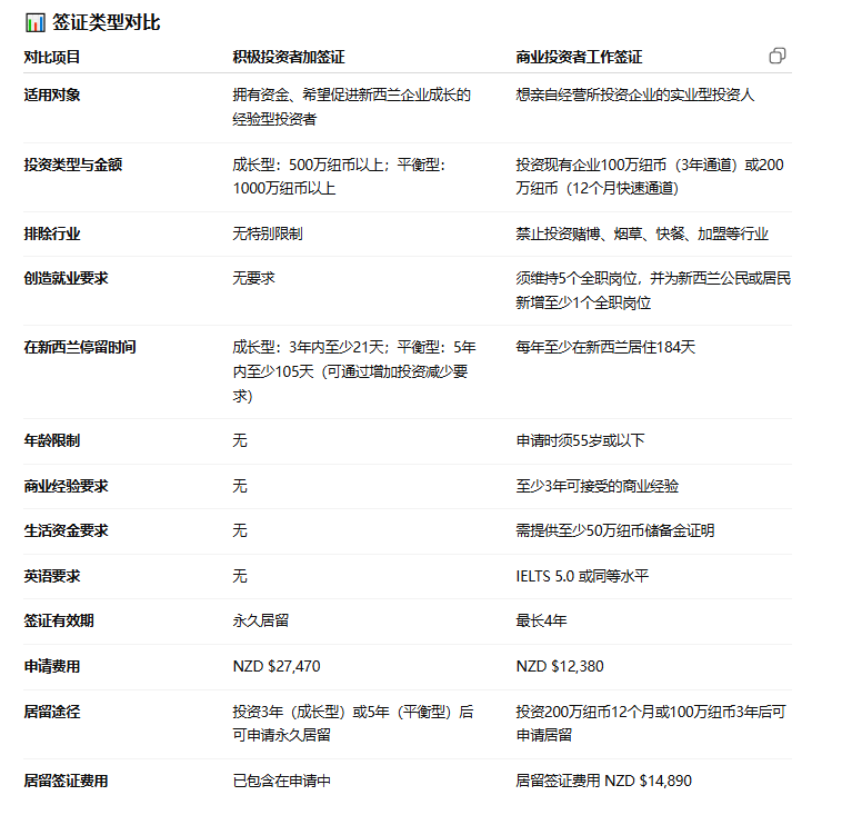
        商业投资者签证(Business Investor Visa),脱胎于老创业移民,基本概念是申请人将自己在本国的经商经验带到新西兰,用100万纽币或200万纽币购买一个新西兰成熟公司(五年以上,不低于5名全职员工)25%以上股份,运营1-3年,就可以申请新西兰居留权。

一次性完成移民监后,申请永久居留权。

永久居留权是移民新西兰的独家优势,全球唯一,申请人及其家庭成员(包括未曾居住的成员)终身可以自由出入和定居,无任何限制和要求。

【商业投资者签证共分为三步】:

· 首先是申请工作签证,有效期四年

· 创立审核 - 9个月内递交购买生意和开始运营的资料给移民局,如通过,工签继续有效;如不通过,工签将于12个月时到期。

· 100万纽币运营三年/或200万纽币运营一年;且增加一个全职岗位满12个月时,财务稳健,可申请居留权(Resident visa)。

运营期间,配偶可以持开放性工签,5-18岁子女免费入读公立中小学,全家享受政府公立医疗等福利(与当地人同等待遇)。

【BIV工签有以下基本要求】:

1. 主申请人雅思5分;

2. 主申请人年龄不超过55岁

3. 主申请人三年经商经验。经商经验是指自己经营公司或在正规企业担任高管的经验,一般公务员、学者、技术人员、银行雇员等都不算有经商经验。以下情况可以:

自雇经验(商业、慈善或非政府组织):至少5名全职员工,或年营业额100万纽币等值(约合人民币450-500万元);这两个条件二选一;

高管经验:直接管理至少5名全职员工,并且年营业500万纽币等值;这两个条件要同时满足。

4. 指定主申请人名下足额的资产用作投资款,100万纽币或200万纽币,用于购买新西兰生意25%以上的股权;该资产后续要真实变现,不能用别的资金代替。

投资100万纽币,经营三年可申请居留(标准通道)

投资200万纽币,经营一年可申请居留(快速通道)。获得居留签证后,会带有section 49条款,依然要累积经营满三年。

5. 什么样的新西兰生意可以投资

这些行业不能投资:便利店、折扣店、代发货业务、快餐店、赌博业、烟草及电子烟、成人娱乐业(色情)、在家办公式企业、加盟店、移民中介。

新西兰境内合法经营至少5年,符合移民、雇佣及商业标准;

雇佣至少5名全职员工(兼职员工可整合计算);

购买价格至少100万纽币(不含房地产和GST消费税),且主申请人必须持有25%以上股份;

该生意不能由申请人或家庭成员拥有;

该生意过去10年不曾被用于创业移民类别下的各种签证

6. 投资款需要解释合法来源,原则上是个人税后收入。不能来自赠予(遗嘱继承除外)或借款。有机会抵押贷款。中国的税务环境比较复杂,我们有丰富的经验来帮忙梳理,单独讨论。

7. 商业计划书与尽职调查,我们可推荐专业人士(会计师/律师)来进行,会产生第三方费用;

8. 指定主申请人名下50万纽币等值的资产作为安家费,不用解释合法来源,也不用变现,有就可以。

9. 主申请人在新西兰三年经营期间,每年累计住够184天。家庭成员没有居住时间要求。

10. 通过健康和品行审查。

【申请居留(Resident visa)时的要求是】

a. 主申请人在新西兰积极参与企业运营,会涉及到经营中的各种文件,我们会指导;

b. 主申请人继续保持同样的持股比例;

c. 维持至少5个全职岗位;

d. 并为本地人新增至少1个全职岗位,且持续至少12个月;岗位设置要合理,符合商业准则和财务表现,这是没有写入政策但极可能会在具体审理时细化的要求,我们会指导;

e. 证明企业财务稳健;这处政策比较含糊,我们也会指导;

f. 过去三年每年在新西兰居住184天以上;

g. 通过健康和品行审查。

与投资移民(积极投资者加 – Active Investor Plus)相比较,BIV具有资金门槛低、风险小、投资项目可控的优势,但同时需要投入更多的时间在新西兰,也有更高的英文要求。

shangyet.png 

提示:

工签获批后,我们会附赠详细的《商业移民登陆指南》,覆盖生活、安家、工作、医疗、孩子教育等各方面信息,帮助申请人顺利融入新西兰。